把项目交给自由职业者还是软件公司?
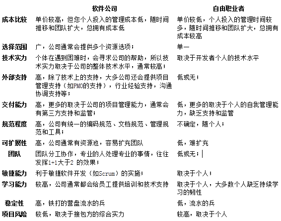
当您打算开展一个软件项目的时候,会面临很多问题和选择,其中之一就是到底把项目交给软件公司来做呢?还是外包给软件开发自由职业者?最近跟几个朋友都讨论到这个问题,故写此文,试图对二者进行一些对比,给您一个参考。

结论:软件公司和个人职业者,没有绝对的高下,只是相对来说在某些方面各有优势。因此它们都有自己所适合的场景,总体来说,要根据您所处的情境来选择:
1)如果您对价格比较敏感,有较多时间来管理自己的项目,同时项目较简单,技术风险不高,适合于一个人在短期内完成,可以更多地考虑自由职业者;
2)如果您寻找的是长期稳固的合作伙伴,而且很可能在将来扩充您的团队;或者项目存在一定的技术风险,工作量较多较复杂,需要团队配合才能完成;又或者是您本人不太擅长管理软件开发项目,那么找软件外包公司应该是个更好的选择。
浏览:21218次
